support application development
APLIKASI MONITORING SUHU DAN KELEMBABAN BERBASISKAN IoT
Rancang Bangun Aplikasi Monitoring Suhu dan Kelembaban Berbasiskan Internet of Things (IoT), aplikasi ini dibangun dengan menggunakan mikrokontroler ESP32 sebagai otak dari sistem, sensor suhu DHT11, OLED display untuk menampilkan display realtime on the spot, wifi yang berfungsi sebagai jembatan penghubung antara ESP32 dengan internet dan Arduino IDE 2.3.2 sebagai pemrogram ESP32. Metode yang digunakan adalah siklus hidup pengembangan sistem model air terjun (SDLC Waterfall).
Sulikan, A.Md., S.Kom.
12/10/20255 min baca


Rancang Bangun Aplikasi Monitoring Suhu dan Kelembaban Berbasiskan Internet of Things (IoT)
BAB III
METODOLOGI PENELITIAN
Pada penelitian ini menggunakan metode System Development Life Cycle Waterfall (SDLC Waterfall), dengan tahapan-tahapan proses analisis, proses perancangan, proses implementasi, proses uji coba dan perawatan
3.1. Lokasi dan Subjek Penelitian.
Lokasi penelitian di lembaga pendidikan Akademi TNI Angkatan Laut bumimoro kecamatam morokrembangan kota Surabaya provinsi jawa timur. Dan sebagai subjek penelitian adalah gudang amunisi kerucut 1.
3.2. Analisis Sistem
Analisis sistem dibuat berdasarkan hasil dari studi literatur dan wawancara pada staf gudang amunisi dan senjata terkait dengan pelakasanaan pengecekan keamanan terhadap gudang amunisi. Hasil dari analisa dituangkan dalam pemenuhan kebutuhan akan spesifikasi hardware dan software untuk dapat merancang aplikasi monitoring suhu dan kelembaban gudang amunisi tersebut. Dan adapun kebutuhan untuk merancang dan membangun sistem sebagai berikut:
1. Mikrokontroler ESP32.
2. OLED display 0,96 inch 4 pin.
3. Sensor suhu DHT11.
4. Software arduino IDE 2.
5. Laptop/PC minim core i5 dengan RAM 5 Gb.
6. Akun email google
3.3. Perancangan Sistem
Perancangan sistem monitoring suhu dan kelembaban ini terdiri dari flowchart sistem dan design layout user interface (UI) aplikasi android smart phone. Dan untuk UI akan didesain cukup menarik guna memudahkan pengguna dalam berinteraksi dengan aplikasi.
3.3.1. Flowchart Sistem Monitoring Suhu dan Kelembaban.


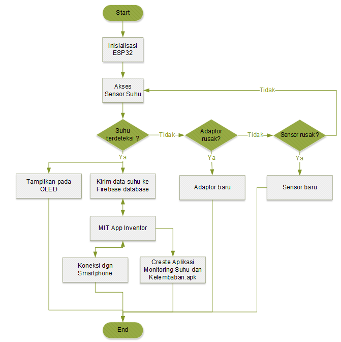
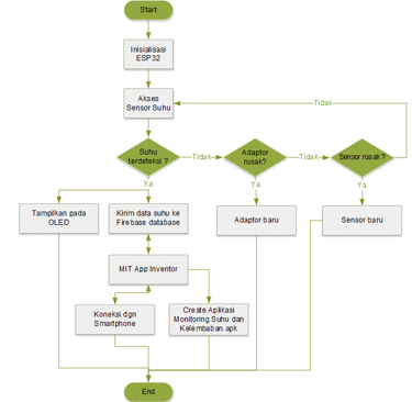
Pada gambar 3.1. dijelaskan bahwa apabila mikrokontroller ESP32 mendapat tegangan (power listrik) maka pertama kali akan menginisialisasi semua hardware (Wifi, OLED Display, Sensor suhu DHT11) dan software (Library wifi, Library sensor DHT11, Library OLED, dan Library firebase client esp32) untuk memastikan semua berjalan sesuai dengan kebutuhan. Dan langkah berikutnya ESP32 mengakses sensor suhu (nilai kelembaban dan temperatur), lalu nilai dari sensor suhu tersebut dikirim ke firebase database melalui jaringan wifi dan dikirim juga ke display OLED untuk ditampilkan secara ofline. Dan untuk selanjutnya aplikasi sistem monitoring suhu dan kelembaban (yang dibuat dengan software MIT App Inventor) menggambil nilai suhu dan kelembaban dari firebase database untuk ditampilkan dalam aplikasi.
3.3.2. Perancangan Layout User Interface Aplikasi
Gambar 3. 1. Flowchart Sistem Monitoring Suhu dan Kelembaban


Gambar 3. 2. Perancangan Layout User Interface
Pada perancangan layout UI, aplikasi akan menampilkan layout secara vertikal dari atas ke bawah, dimulai dari menampilkan logo AAL, nama aplikasi, teks kelembaban yang dibawahnya akan menampilkan informasi persentase kelembaban, teks temperatur yang dibawahnya akan menampilkan temperatur suhu oC dan dibawahnya menampilkan temperatur suhu oF. Dan adapun komponen yang digunakan adalah sebagai berikut:
Tabel 3. 1. Layout Komponen








3.3.3. Perancangan Firebase Database
Gambar 3. 3. Perancangan Firebase Database
Firebase database merupakan textbase database, seperti pada gambar 3.3. terlihat diatas, memiliki susunan database sbb:
Tabel 3. 2. Struktur Firebase Database




3.3.4. Perancangan Hardware Sistem Monitoring Suhu dan Kelembaban Gudang Amunisi


Gambar 3. 4. Skema Perancangan Sistem Monitoring Suhu dan Kelembaban Gudang Amunisi
Pada gambar 3.4 menjelaskan skema wiring antar komponen yang saling terkoneksi dan berinteraksi baik itu yang ada di internal board unit ESP32 maupun yang berinteraksi/berkomunikasi secara online, dan disini dijelaskan juga pin-pin mana pada ESP32 yang terkoneksi dengan sensor suhu DHT11, terkoneksi dengan Display OLED, daya listrik maupun ground.
3.4. Implementasi Sistem.
Implementasi merupakan penerapan dari perancangan-perancangan yang sudah dilaksanakan, pada tahapan ini berisikan implementasi dari MIT layout blocks yang berupakan pembuatan code program untuk android, implementasi pemrograman ESP32 dengan Arduino, dan implementasi skema perancangnan sistem monitoring suhu dan kelembaban gudang amunisi.
3.4.1. Implementasi MIT Layout Blocks.


Gambar 3. 5. Blocks Program Sistem Monitoring Suhu dan Kelembaban Gudang Amunisi
Maksud dari blocks program gambar 3.5 adalah pada saat firebase database memperoleh nilai maka data tersebut akan ditampilkan pada aplikasi monitoring suhu dan kelembaban gudang amunisi, dan akan mengikuti update data bersamaan dengan update data dari firebase database.
3.4.2. Implementasi Pemrograman ESP32 dengan Arduino.
Pemrograman ESP32 menggunakan Arduino IDE 2.3.2. Dan untuk memprogram ESP32 yang akan menjadi otak dari sistem, perlu menambahkan library Firebase Client ESP32, library Adafruit_GFX, library Adafruit_SSD1306, dan library DHT.






3.4.3. Implementasi Skema Perancangan Sistem Monitoring Suhu dan Kelembaban Gudang Amunisi


Pada gambar 3.11. merupakan implementasi dari perancangan sistem monitoring yang mana sekaligus proses upload program ke dalam mikrokontroler Esp32 dan berjalan lancar meskipun beberapa kali terdapat kendala dan bisa diselesaikan. Dan untuk sensor suhu DHT11 sengaja ada penambahan kabel sepanjang 8 meter dimana nantinya sensor suhu tersebut ditempatkan dalam gudang amunisi. Dan untuk main sirkuit (ESP32 dan display OLED) ditempatkan pada kantor ditlog yang terdapat jaringan wifi dan listrik.
3.5. Uji Coba Sistem Monitoring


Uji Coba dilakukan untuk memastikan semua perangkat keras (hardware) tidak terjadi malfungsi dan sekalikgus menggunakan aplikasi monitoring suhu dan kelembaban gudang amunisi. Hasil monitoring antara display OLED dengan aplikasi yang berjalan pada smart phone sama tidak terdapat selisih.
File installer apk nantinya akan digunakan untuk installasi pada smart phone (HP android) dan dapat didistribusikan pada pengguna-pengguna untuk dapat memonitor suhu dan kelembaban gudang amunisi AAL.
3.6. Membuat file installer apk


Dan MIT App Inventor sudah menyediakan fasilitas untuk generete project menjadi file apk yang aman untuk didistribusikan.
3.7. Pemeliharaan (Maintenance)
Tahapan pemeliharaan merupakan tahapan untuk menjaga suatu sistem berjalan secara normal dan wajib dilakukan, karena sifat barang elektronik yang rentan terhadap kondensasi.

